สถานีตำรวจภูธรท่าพล
THAPHON POLICE STATION
menu
เมนู
หน้าหลัก
ข่าวประชาสัมพันธ์
กฎหมายที่เกี่ยวข้อง
ข้อมูลการติดต่อ
มาตรฐาน ITA
ปีงบประมาณ พ.ศ.2569
ปีงบประมาณ พ.ศ. 2568
ข้อมูลพื้นฐาน
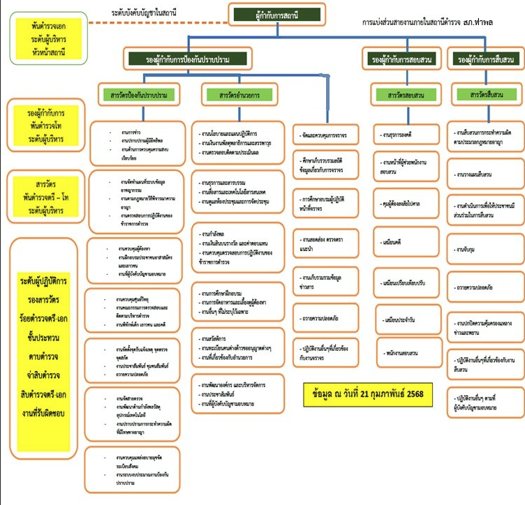
O1 โครงสร้างและอำนาจหน้าที่
O2 ข้อมูลผู้บริหาร อัตรากำลัง และพื้นที่รับผิดชอบ
O3 กฎหมายที่เกี่ยวข้อง
O4 ข้อมูลคณะกรรมการตรวจสอบและติดตามการบริหารงานตำรวจ (กต.ตร.) ของสถานีตำรวจ
O1 โครงสร้างและอำนาจหน้าที่
ยุทธศาสตร์สำนักงานตำรวจแห่งชาติ
20 ปี ( พ.ศ. 2561 – 2580 )
นโยบายผู้บัญชาการตำรวจแห่งชาติ ที่มอบนโยบายบริหารราชการของสำนักงานตำรวจแห่งชาติ เพื่อกำหนดแนวทางและแผนการปฏิบัติราชการของสำนักงานตำรวจแห่งชาติ ประจำปีงบประมาณ พ.ศ. 2567
อำนาจหน้าที่ตามกฎหมายอื่น
พระราชบัญญัติตำรวจแห่งชาติ พ.ศ.2566
พระราชบัญญัติจราจรทางบก พ.ศ.2522
พระราชบัญญัติการชุมนุมสาธารณะ พ.ศ. ๒๕๕๘
พระราชบัญญัติคนเข้าเมือง พ.ศ. ๒๕๒๒
พระราชบัญญัติให้ใช้ประมวลกฎหมายยาเสพติด พ.ศ.2564
ประมวลกฎหมายอาญา
ประมวลกฎหมายวิธีพิจารณาความอาญา
พระราชบัญญัติรถยนต์ พ.ศ. ๒๕๒๒
คำสั่ง ตร.537/2555
คำสั่ง ตร.538/2555
อำนาจหน้าที่
1.อำนาจหน้าที่ของสถานีตำรวจ ตาม พ.ร.บ.ตำรวจแห่งชาติ มาตรา 6
2.คำสั่ง ตร. 538/55
3.คำสั่ง ตร. 537/55